Help Center About AdSpeed Sales
How reliable is AdSpeed?
We have been serving ads since 2000 so we understand how important reliability is in the ad serving business. Thus, our goal is to create a highly reliable, highly scalable system. Our infrastructure has been designed from the ground up to have no single point of failure. AdSpeed operates a global network of powerful ad servers locating in over five different datacenters around North America, Europe and Asia. These datacenters are located in strategic locations with few natural hazards, reliable power supply, multiple Gigabit Internet connections, and extensive peering to other networks.Global Infrastructure

Types of User
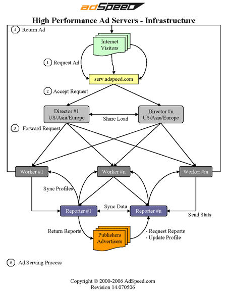
There are two types of user: Internet visitors and AdSpeed's clients. Our clients can be further divided into Publishers and Advertisers. A publisher is the website owner who wants to serve ads on his/her website. An advertiser is a company who wants to promote their products or services to Internet visitors through a publisher's website. Visitors and clients have different goals. Publishers and Advertisers want to manage their advertisements, track ad performance, and view statistics reports. Internet visitors want to see relevant ads quickly.Types of Server
There are three types of server in the system: director, worker and reporter. As a visitor loads a webpage with the ad serving code, this code makes a request to a nearest load balancing server, a director. We use multiple clusters of servers in U.S., Europe and Asia for the fastest ad delivery to your visitors.Directors
A director's task is to simply forward incoming requests to an active worker. It manages and keeps track of a pool of active and usable workers. There are multiple active directors and hot stand-by directors, which are ready to take over in case any director goes offline. The director chooses an active worker from the group using different criteria such as distributed workload and geographical location. Choosing a worker geographically located near the visitor will decrease the serving time and contribute to a more positive browsing experience with the website. Likewise, selecting a worker to balance the workload between all workers makes sure no worker is overwhelmed with waiting requests. Adding a new worker or replacing an offline worker is easy, quick and transparent with this setup. The ad serving continues normally even if any server, director or worker, experiences a temporary outage.Workers
A worker serves ads to visitors assigned to it. When a worker receives a request, it selects an appropriate ad from its internal database using the targeting criteria embedded in the request. One example of a powerful ad targeting setting is displaying an ad about travel deals to Europe on weekends, from 9-5pm, for visitors from the U.S., who are browsing the Internet with Firefox and running Windows as their operating system. The chosen ad is then returned to the visitor directly from a worker and does not go through the director. This removes any redundancy, saves bandwidth and system resources. The data for each successful serving is stored locally in the worker and will be processed later by a reporter.Reporters
When Publishers and Advertisers want to get their reports, they can login to one of the reporters. All reporters share the same database using replication. Any changes made into one reporter will be updated on the other reporters. Reporters constantly fetch, process, store, and compact raw data from the workers. Any updates to the ad settings are transferred immediately from reporters to all workers. This ensures that workers always have the latest ad settings and serve the right ad to the right visitor at the right time.Other Articles in Sales
You can begin serving ads immediately after registering with our adserver. All ad changes become effective immediately. You can add a new plan or upgrade to a larger Premium plan at anytime.
- 5 reasons to choose AdSpeed Ad Server
- Can I download or buy this software/script?
- Demo Ad Server
- How can I get free ad serving?
- How do I get the free 10-day trial?
- How do I upgrade/add/downgrade my existing subscription?
- How does 30-day money back guarantee work?
- How fast does it take to serve one ad?
- How secure is my credit card information?
- Is there any contract? Is there a discount for prepayments?
- What are Bonus Impressions? How does the customer appreciation program work?
- What are impression credits?
- What happens if I use more than my impression limit?
- What is CPM and effective CPM rate?
- What is Overage Insurance?
Cannot find an answer for your question? Ask our Customer Care team
Related
- How fast does it take to serve one ad?
"Extremely fast! Each ad is served within milliseconds. On average, our ad server selects, serves and tracks an ad impression ..."
- What are the advantages of AdSpeed over other ad management solutions?
"If you already decided to use a hosted ad server instead of an in-house ad management solution, please review the ..."
- Online visitor report
"Like a live traffic tracker, this report shows you how many people are currently active on your site, where they ..."
- How does ad serving work?
"Let's consider this scenario: You are running a website, a blog, or an app Advertisers pay you to display ads ..."
- AquariumFish.net Publisher Profile
"AquariumFish.net offers advertising space to vendors who sell tropical fishes and other specialized products for pet fishes. Thanks to its ..."